新闻动态
金沙集团官网“可靠性综合集成”研究团队在王自力研究员和任羿研究员的带领下,以可靠性数字工程为主线,针对能源电力系统,深入探索复杂系统“体系-系统-设备”多尺度可靠性建模与智慧运维理论与技术,并在国际知名期刊《Renewable & Sustainable Energy Reviews》、《Applied Energy》、《Journal of Power Sources》、《IEEE Transactions on Industrial Informatics》、《Reliability Engineering & System Safety》、《Computers & Industrial Engineering》等发表系列学术论文10篇。
在“设备级”,针对锂电池组动态多物理场耦合作用机制及寿命精确建模技术的瓶颈问题,考虑锂电池组退化过程中的内阻动态响应特征和随机不确定性,建立了电池内阻动态响应机理模型,建立了跨单体与系统尺度考虑多种材料响应机理的锂电池动态多物理场耦合退化模型,并给出了锂电池组寿命预计与可靠性评估方法。同时,提出了一种基于健康状态的电池组均衡管理方法。

在“系统级”,研究团队以“微网”和“电池储能系统”为对象开展研究。考虑智能电网的两种运行模式(并网、孤岛运行),突破分布式能源性能共享下的动态运行模式,给出了考虑不完美维修的电力系统可靠性评估模型。此外,考虑电池储能系统的预防性维修决策,结合蒙特卡罗树搜索算法和深度神经网络,开发了一种基于深度强化学习的序贯决策算法,在保证维护费用的同时优化了系统可靠性。

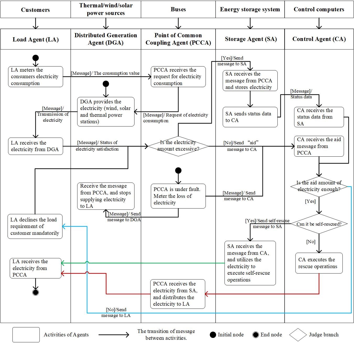
在“体系级”,研究团队以电力网络弹性为切入点,在考虑内部退化和外部冲击的条件下,设计了能源系统的弹性元模型,并给出了相应的度量方法。此外,考虑智能电网重构过程中的载荷共享,研究团队创新性地提出了一种基于智能体和生物群体智能的重构策略优化方法,实现了电网运行可靠性的动态评估和重构过程中的可靠性优化。在此基础上,研究团队针对智能电网的重构问题,调研国内外大量相关文献,从建模框架、重构技术和优化方法等三个方面探讨了电网重构研究中存在的问题、挑战和需要开展的研究工作。

论文列表如下:
1. (樊冬明, 任羿, 冯强, 刘一骝, 王自力, 林静) Restoration of smart grids-current status, challenges, and opportunities. Renewable & Sustainable Energy Reviews, Q1(1/41), IF: 12.11. DOI: 10.1016/j.rser.2021.110909
2. (夏权, 杨德真, 王自力, 任羿, 孙博, 冯强, 钱诚) Multiphysical modeling for life analysis of lithium-ion battery pack in electric vehicles. Renewable & Sustainable Energy Reviews, Q1(1/41), IF:12.11. DOI: 10.1016/j.rser.2020.109993
3. (吴其隆, 冯强, 任羿, 夏权, 王自力, 蔡宝平) An intelligent preventive maintenance method based on reinforcement learning for battery energy storage systems. IEEE Transactions on Industrial Informatics, Q1(4/109), IF: 9.112. DOI: 10.1109/TII.2021.3066257
4. (任羿, 樊冬明, 冯强, 王自力, 孙博, 杨德真) Agent-based restoration approach for reliability with load balancing on smart grids. Applied Energy, Q1(6/143), IF: 8.848. DOI: 10.1016/j.apenergy.2019.04.119
5. (夏权, 王自力, 任羿, 孙博, 杨德真, 冯强) A reliability design method for a lithium-ion battery pack considering the thermal disequilibrium in electric vehicles. Journal of Power Sources, Q1(27/159), IF: 8.247. DOI: 10.1016/j.jpowsour.2018.03.036
6. (夏权, 王自力, 任羿, 陶来发, 吕琛, 田君, 胡道中, 王一拓, 苏育专, 种晋, 金海族, 林永寿) A modified reliability model for lithium-ion battery packs based on the stochastic capacity degradation and dynamic response impedance. Journal of Power Sources, Q1(27/159), IF: 8.247. DOI: 10.1016/j.jpowsour.2019.03.042
7. (夏权, 王自力, 任羿, 杨德真, 孙博, 冯强, 钱诚) Performance reliability analysis and optimization of lithium-ion battery packs based on multiphysics simulation and response surface methodology. Journal of Power Sources, Q1(27/159), IF: 8.247. DOI: 10.1016/j.jpowsour.2021.229567
8. (钱诚, 徐炳辉, 常亮, 孙博, 冯强, 杨德真, 任羿, 王自力) Convolutional neural network based capacity estimation using random segments of the charging curves for lithium-ion batteries. Energy, Q1(20/112), IF: 6.082. DOI: 10.1016/j.energy.2021.120333
9. (冯强, 赵秀杰, 樊冬明, 蔡宝平, 刘乙奇, 任羿) Resilience design method based on meta-structure: a case study of offshore wind farm. Reliability Engineering & System Safety, Q1(6/83), IF: 5.04. DOI: 10.1016/j.ress.2019.02.024
10. (任羿, 崔博俸, 冯强, 杨德真, 樊冬明, 孙博, 李朦朦) A reliability evaluation method for radial multi-microgrid systems considering distribution network transmission capacity. Computers & Industrial Engineering, Q1(18/109), IF: 4.135. DOI: 10.1016/j.cie.2019.106145
团队未来将继续面向国家重大需求,结合群体智能、深度学习、数字孪生等技术,在各层次突破构建复杂系统可靠性设计、分析、评估和优化技术,为复杂系统的“智慧运维”提供理论和方法支撑。
撰稿人:樊冬明