新闻动态
又是一年开学季,身为金沙集团3354cm2015级研究生,报到时需要携带什么材料、走什么流程,你是否心里有数呢?不清楚、怕遗漏?没关系!下面我来为你一一总结!
首先,我们来看看报到必备材料:


申请“绿色通道”的同学,请携带当年开具加盖当地民政部门公章的《高等学校学生及家庭情况调查表》及复印件至报到现场的绿色通道办理地点进行业务办理。
就是这么简单!
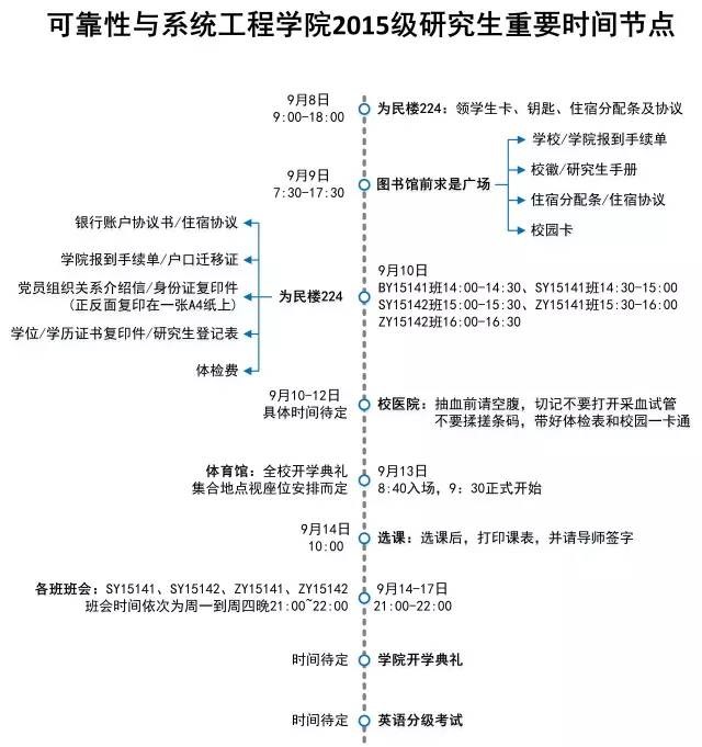
报到前几天似乎总是忙乱的那么我们究竟需要“忙”些什么呢?

报到过程中,如果遇上了小问题小麻烦,也不要慌乱,请联系樊冬明导员,联系方式:18500152476,办公室:为民楼224室,实验室:为民楼535室。
看到这里,想必你是一定胸有成竹了!那么,请带好报到材料快来加入我们的十四系大家庭吧!我们在这里,等着你!

学长学姐在研会,等你来!
